๐ ๋ธ๋ผ์ฐ์ ๋ ๋๋ง ์์
๋ชจ๋ ๋ธ๋ผ์ฐ์ ๋ ํ๋ฉด์ ๋ณด์ฌ์ฃผ๋ ๊ณผ์ (๋ ๋๋ง)์ ์์๊ฐ ์กด์ฌํ๋ค. ๋ ๋๋ง์ ์ผ๋ง๋ ๋น ๋ฅด๊ฒ ํ๋๋์ ๋ฐ๋ผ ์ฌ์ฉ์์ ํ๋ฉด ๋จธ๋ฌด๋ ์๊ฐ์ด ๊ธธ์ด์ง ์ ์๋ค.
๊ทธ๋ฆฌํ์ฌ "๋ชจ๋ ์๋ฐ์คํฌ๋ฆฝํธ deep dive" ๊ธฐ๋ฐ์ผ๋ก ์ค์ค๋ก ์์๋ฅผ ์ ๋ฆฌํด๋ณด์๋ค.
๋ธ๋ผ์ฐ์ ์์๋ฅผ ์ ๋ฆฌํ๋ฉด ์๋์ ๊ฐ๋ค
- ์๋ฒ๋ก๋ถํฐ html,css,js,image ๋ฑ ์์์ ์์ฒญํ๋ค.
- ๋ ๋๋ง ์์ง์ด HTML,CSS ๋ฅผ ๊ฐ๊ฐ DOM,CSSOM์ ์์ฑํ๋ค.
- DOM,CSSOM์ ๊ฒฐํฉํ์ฌ ๋ ๋ํธ๋ฆฌ๋ฅผ ์์ฑํ๊ณ , ๋ ์ด์์ => ํ์ธํ ์ ๊ฑฐ์ณ ํ๋ฉด์ ๋ณด์ฌ์ง๋ค.
3-1. ๋ฆฌ๋ ์ด์์๊ณผ ๋ฆฌํ์ธํธ๊ฐ ์ด๋ฃจ์ด์ง๋ ๊ฒฝ์ฐ ์ฑ๋ฅ์ ์ข์ง ์์ ์ ์๋ค.
: ์๋ฐ์คํฌ๋ฆฝํธ์ ์ํ ๋
ธ๋ ์ถ๊ฐ/์ญ์
: ๋ธ๋ผ์ฐ์ ์ฐฝ์ ๋ฆฌ์ฌ์ด์ง์ ์ํ ๋ทฐํฌํธ ๋ณ๊ฒฝ
: HTML ์์์ ๋ ์ด์์์ ๋ณ๊ฒฝ์ ๋ฐ์์ํค๋ ํ์
๐ฅ ์๋ฒ๋ก๋ถํฐ HTML,CSS,JS ๋ฅผ ์์ฒญํ๋ค.

์ ์ฌ์ง์ฒ๋ผ, html์๋ css๊ฐ ๋จนํ์ง ์๋ ๋ชจ์ต์ด๋ค. ๊ทธ๋ฆฌ๊ณ "style.css" ๋ฑ ์์์ ์์ฒญํ๊ฒ์ด ๋ณด์ธ๋ค.
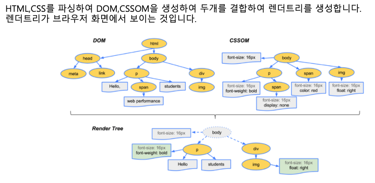
๐ ๋ ๋๋ง ์์ง์ด HTML,CSS ๋ฅผ ๊ฐ๊ฐ DOM,CSSOM์ ์์ฑํ๋ค.

๋ค๋ง HTML ํ์ฑ์ค CSS๋ฅผ ๋ง๋๋ฉด ์ค๋จํ๊ณ CSS ํ์ฑ์ ์๋ฃํ ๋ค์ HTML์ ํ์ฑํฉ๋๋ค.
โฑ DOM,CSSOM์ ๊ฒฐํฉํ์ฌ ๋ ๋ํธ๋ฆฌ๋ฅผ ์์ฑํ๊ณ , ๋ ์ด์์ => ํ์ธํ ์ ๊ฑฐ์ณ ํ๋ฉด์ ๋ณด์ฌ์ง๋ค.


๐ ๋ฆฌ๋ ์ด์์๊ณผ ๋ฆฌํ์ธํธ๊ฐ ์ด๋ฃจ์ด์ง๋ ๊ฒฝ์ฐ ์ฑ๋ฅ์ ์์ข์ ์ ์๋ค.
'Javascript' ์นดํ ๊ณ ๋ฆฌ์ ๋ค๋ฅธ ๊ธ
| navigator.mediaSession (2) | 2023.07.27 |
|---|---|
| ๐ฆ๋น๋์ค ์๋์ฌ์ ์คํ์ํค๊ธฐ (1) | 2023.07.02 |
| Hls.js ์ฌ์ฉ (0) | 2023.06.14 |
| ๐ ๋ ์์ปฌ ์ค์ฝํ & ํด๋ก์ (0) | 2023.03.07 |
| ๊ฐ์์(Observer) ํจํด (0) | 2022.01.23 |
๋๊ธ